beat365中文唯一官网
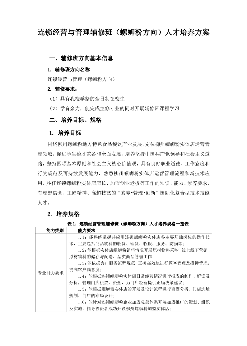
连锁经营与管理(螺蛳粉方向)
来源:
发布时间:2020-10-27 11:40:04
浏览次数:
次
【字体:
小
大
】